G-224GH7ESLB
Get in Touch
Let's build something meaningful together
I'm always open to discussing new projects, creative ideas, or opportunities to be part of your vision. Drop me a line and let's start a conversation.
olga.simonovapro@gmail.com
© 2025 Olga Simonova. All rights reserved.
Overview
ProBake App is a web-based platform designed to help small bakery business owners streamline their daily operations — from order tracking and inventory management to production scheduling and customer interactions — all in one intuitive workspace.
My Role
I managed the end-to-end product design process, including strategy, research, UX/UI design, testing, and developer collaboration.
The Challenge
Small bakery owners often manage their operations manually or through fragmented tools. This results in:
Discovery & Research
I developed two primary personas, based on interview insights. These personas helped anchor user-centric decisions throughout ideation, feature design, and validation.

User Journey Map
A detailed journey map uncovered several pain points, such as:
These insights led directly to UX opportunities like integrated client profiles, smarter order forms, and automated alerts.

Competitive Audit
Conducted a competitive analysis to evaluate three main competitors in the bakery management software space: Cybake, BakeSmart, and CakeBoss.

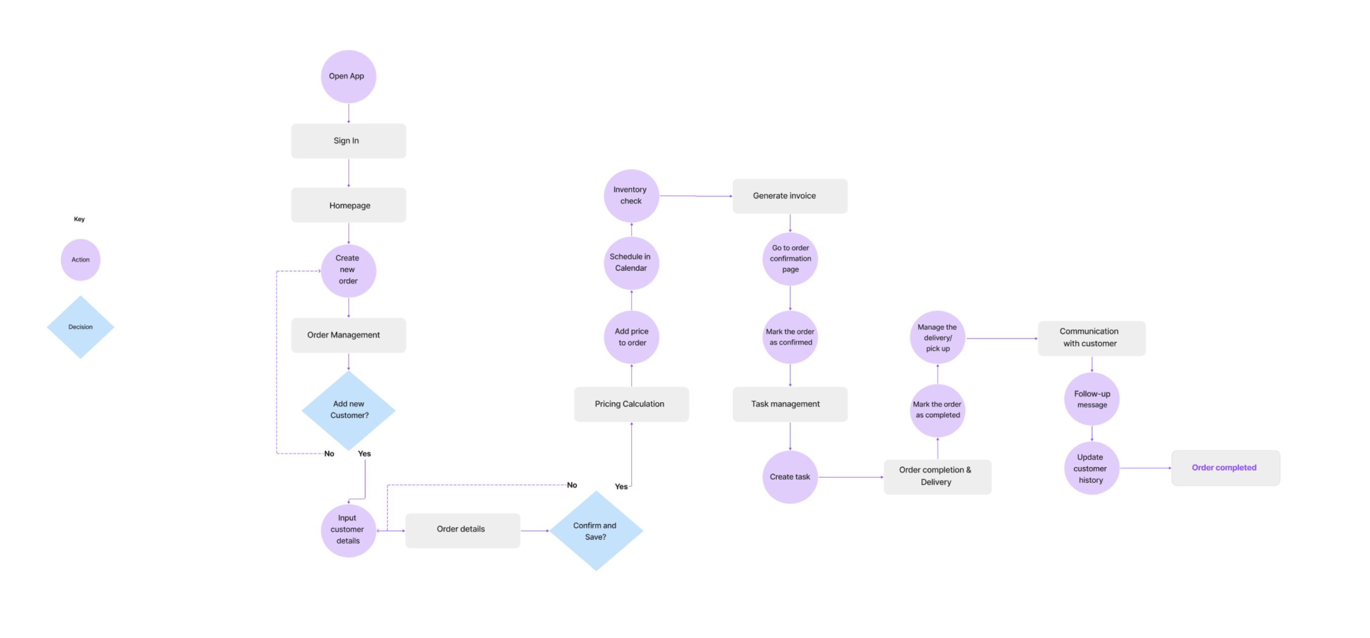
User Flow
This User Flow provides a step-by-step breakdown of how users would use bakery management software to manage a new cake order, from initiation to completion and follow-up.

Sketches & Wireframes
I began by creating low-fidelity wireframes based on my initial sketches, refining them for better context and clarity, and then translating them into Figma.

Usability Testing & Iteration
After several rounds of usability testing, the ProBake Dashboard was refined for greater clarity and efficiency.Improved hierarchy, spacing, and colour-coded status chips made the final interface cleaner, faster to navigate, and more intuitive for daily bakery operations.The final prototype incorporated all validated changes, improved layout hierarchy, and was handed off with a complete component specification library for development.

Results & Impact
The new design streamlines daily bakery management by bringing orders, clients, and inventory into one intuitive dashboard. It simplifies routine operations, reduces manual effort, and provides clear visual feedback — making it faster and more convenient for bakery owners to manage their business with confidence and ease. Reduced the average time to place an order by 50% and increased user satisfaction by 40% according to post-test surveys.The final high-fidelity prototype, incorporating all validated usability improvements, received strong client approval and is now moving into development.

Overview
ProBake App is a web-based platform designed to help small bakery business owners streamline their daily operations — from order tracking and inventory management to production scheduling and customer interactions — all in one intuitive workspace.
My Role
I managed the end-to-end product design process, including strategy, research, UX/UI design, testing, and developer collaboration.
The Challenge
Small bakery owners often manage their operations manually or through fragmented tools. This results in:
Discovery & Research
I developed two primary personas, based on interview insights. These personas helped anchor user-centric decisions throughout ideation, feature design, and validation.

User Journey Map
A detailed journey map uncovered several pain points, such as:
These insights led directly to UX opportunities like integrated client profiles, smarter order forms, and automated alerts.

Competitive Audit
Conducted a competitive analysis to evaluate three main competitors in the bakery management software space: Cybake, BakeSmart, and CakeBoss.

User Flow
This User Flow provides a step-by-step breakdown of how users would use bakery management software to manage a new cake order, from initiation to completion and follow-up.

Sketches & Wireframes
I began by creating low-fidelity wireframes based on my initial sketches, refining them for better context and clarity, and then translating them into Figma.

Usability Testing & Iteration
After several rounds of usability testing, the ProBake Dashboard was refined for greater clarity and efficiency.Improved hierarchy, spacing, and colour-coded status chips made the final interface cleaner, faster to navigate, and more intuitive for daily bakery operations.The final prototype incorporated all validated changes, improved layout hierarchy, and was handed off with a complete component specification library for development.

Results & Impact
The new design streamlines daily bakery management by bringing orders, clients, and inventory into one intuitive dashboard. It simplifies routine operations, reduces manual effort, and provides clear visual feedback — making it faster and more convenient for bakery owners to manage their business with confidence and ease. Reduced the average time to place an order by 50% and increased user satisfaction by 40% according to post-test surveys.The final high-fidelity prototype, incorporating all validated usability improvements, received strong client approval and is now moving into development.

Web Platform
ProBake App
6 months
2023
